Az ELKH Adatrepozitórium Platform projekt a kutatási adattárolás és megosztás országos föderált rendszere
Jegyzet elhelyezéséhez, kérjük, lépj be.!
Hivatkozások
Jegyzet elhelyezéséhez, kérjük, lépj be.!
Hivatkozások
Jegyzet elhelyezéséhez, kérjük, lépj be.!
Hivatkozások
Jegyzet elhelyezéséhez, kérjük, lépj be.!
Hivatkozások
Jegyzet elhelyezéséhez, kérjük, lépj be.!
Hivatkozások
Jegyzet elhelyezéséhez, kérjük, lépj be.!
Hivatkozások
Jegyzet elhelyezéséhez, kérjük, lépj be.!
Hivatkozások
Jegyzet elhelyezéséhez, kérjük, lépj be.!
Hivatkozások
Jegyzet elhelyezéséhez, kérjük, lépj be.!
Hivatkozások
Jegyzet elhelyezéséhez, kérjük, lépj be.!
Hivatkozások
Jegyzet elhelyezéséhez, kérjük, lépj be.!
Hivatkozások
Jegyzet elhelyezéséhez, kérjük, lépj be.!
Hivatkozások
Jegyzet elhelyezéséhez, kérjük, lépj be.!
Hivatkozások
Jegyzet elhelyezéséhez, kérjük, lépj be.!
Hivatkozások
Jegyzet elhelyezéséhez, kérjük, lépj be.!
Hivatkozások
Jegyzet elhelyezéséhez, kérjük, lépj be.!
Hivatkozások
Jegyzet elhelyezéséhez, kérjük, lépj be.!
Hivatkozások
Jegyzet elhelyezéséhez, kérjük, lépj be.!
Hivatkozások
Jegyzet elhelyezéséhez, kérjük, lépj be.!
Hivatkozások
Jegyzet elhelyezéséhez, kérjük, lépj be.!
Hivatkozások
Jegyzet elhelyezéséhez, kérjük, lépj be.!
Hivatkozások
Jegyzet elhelyezéséhez, kérjük, lépj be.!
Hivatkozások
Jegyzet elhelyezéséhez, kérjük, lépj be.!
Hivatkozások
Jegyzet elhelyezéséhez, kérjük, lépj be.!
Hivatkozások
1. A vízió: föderált kutatási adatrepozitórium-hálózat
Jegyzet elhelyezéséhez, kérjük, lépj be.!
Hivatkozások
Jegyzet elhelyezéséhez, kérjük, lépj be.!
Hivatkozások
Jegyzet elhelyezéséhez, kérjük, lépj be.!
Hivatkozások
- a repozitóriumok, a repozitóriumi funkcionalitások kutatási munkafolyamatokba (workflow) történő integrálása;
- a kutatási munkafolyamat során menet közben kinyerhető, a folyamatot és a felhasznált entitásokat, erőforrásokat jellemző metaadatok rögzítése, kezelése, felhasználása, megosztása;
- az összetett kutatási objektumok (Research Objects, RO), laboratóriumi riportok, memók stb. létrehozása, megszerzése, kezelése, tárolása és felhasználása, a kutatások reprodukálhatóságának elősegítése érdekében, mind a kutatási adatok, mind pedig az alkalmazott tudományos módszerek és eljárások tekintetében.
Jegyzet elhelyezéséhez, kérjük, lépj be.!
Hivatkozások
1.1. Föderált repozitórium-hálózat – sematikus architektúra
Jegyzet elhelyezéséhez, kérjük, lépj be.!
Hivatkozások
Jegyzet elhelyezéséhez, kérjük, lépj be.!
Hivatkozások
Jegyzet elhelyezéséhez, kérjük, lépj be.!
Hivatkozások
Jegyzet elhelyezéséhez, kérjük, lépj be.!
Hivatkozások
Jegyzet elhelyezéséhez, kérjük, lépj be.!
Hivatkozások
Jegyzet elhelyezéséhez, kérjük, lépj be.!
Hivatkozások
2. ELKH ARP-platform
Jegyzet elhelyezéséhez, kérjük, lépj be.!
Hivatkozások
Jegyzet elhelyezéséhez, kérjük, lépj be.!
Hivatkozások
Jegyzet elhelyezéséhez, kérjük, lépj be.!
Hivatkozások
Jegyzet elhelyezéséhez, kérjük, lépj be.!
Hivatkozások
Jegyzet elhelyezéséhez, kérjük, lépj be.!
Hivatkozások
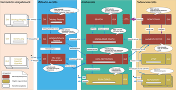
2.1. ELKH ARP-platform – főbb rendszerkomponensek
Jegyzet elhelyezéséhez, kérjük, lépj be.!
Hivatkozások
Jegyzet elhelyezéséhez, kérjük, lépj be.!
Hivatkozások
- Az ARP-adatrepozitórium a Harvard Dataverse-kódbázison alapuló, az eredeti Dataverse Repozitórium rendszer funkcionális bővítése révén létrejövő kutatási adatrepozitórium, amely központi repozitálási (tárolási) szolgáltatásokat nyújt.
- Metaadatséma-regiszter, az országos kutatási adatrepozitórium-hálózatban használt metaadatsémák egyértelmű definícióját kezelő, létrehozó, tároló és azokat szolgáltató rendszerkomponens.
- A föderált repozitóriumhálózat központi keresője. A hálózati rendszerben tárolt kutatási adatok megtalálását teszi lehetővé, bárhol is legyenek az adatok eltárolva a hálózatban.
- Az RO-Crate1-menedzser az RO-Crate-csomagolás formátumú kutatási objektumkezelő, a kutatási adattermékek FAIR2-elvárásoknak megfelelő objektumorientált kezelését, tárolását és felhasználását segíti elő adatcsomag- és adatfájlszintű szolgáltatásaival. (Csomagolási, metaadatolási, formátum-ellenőrzési, objektumkivonatoló adatkezelési stb. szolgáltatások.)
- Tudásgráf. Fenti rendszerkomponenseket a központi tudásgráf mint a komponensek között megosztott adatszerkezet kapcsolja össze, és teszi lehetővé a komponensek közötti belső kommunikációt és a rendszeren belüli szemantikusan helyes adatmegosztást.
Jegyzet elhelyezéséhez, kérjük, lépj be.!
Hivatkozások
Jegyzet elhelyezéséhez, kérjük, lépj be.!
Hivatkozások
Jegyzet elhelyezéséhez, kérjük, lépj be.!
Hivatkozások
Jegyzet elhelyezéséhez, kérjük, lépj be.!
Hivatkozások
Jegyzet elhelyezéséhez, kérjük, lépj be.!
Hivatkozások
Jegyzet elhelyezéséhez, kérjük, lépj be.!
Hivatkozások
Jegyzet elhelyezéséhez, kérjük, lépj be.!
Hivatkozások
Jegyzet elhelyezéséhez, kérjük, lépj be.!
Hivatkozások
Jegyzet elhelyezéséhez, kérjük, lépj be.!
Hivatkozások
2.2. ARP-szolgáltatások
Jegyzet elhelyezéséhez, kérjük, lépj be.!
Hivatkozások
Jegyzet elhelyezéséhez, kérjük, lépj be.!
Hivatkozások
Jegyzet elhelyezéséhez, kérjük, lépj be.!
Hivatkozások
Jegyzet elhelyezéséhez, kérjük, lépj be.!
Hivatkozások
Jegyzet elhelyezéséhez, kérjük, lépj be.!
Hivatkozások
Jegyzet elhelyezéséhez, kérjük, lépj be.!
Hivatkozások
Jegyzet elhelyezéséhez, kérjük, lépj be.!
Hivatkozások
Jegyzet elhelyezéséhez, kérjük, lépj be.!
Hivatkozások
Jegyzet elhelyezéséhez, kérjük, lépj be.!
Hivatkozások
Jegyzet elhelyezéséhez, kérjük, lépj be.!
Hivatkozások
Jegyzet elhelyezéséhez, kérjük, lépj be.!
Hivatkozások
Jegyzet elhelyezéséhez, kérjük, lépj be.!
Hivatkozások
Jegyzet elhelyezéséhez, kérjük, lépj be.!
Hivatkozások
Jegyzet elhelyezéséhez, kérjük, lépj be.!
Hivatkozások
Jegyzet elhelyezéséhez, kérjük, lépj be.!
Hivatkozások
Jegyzet elhelyezéséhez, kérjük, lépj be.!
Hivatkozások
Jegyzet elhelyezéséhez, kérjük, lépj be.!
Hivatkozások
Jegyzet elhelyezéséhez, kérjük, lépj be.!
Hivatkozások
Jegyzet elhelyezéséhez, kérjük, lépj be.!
Hivatkozások
Jegyzet elhelyezéséhez, kérjük, lépj be.!
Hivatkozások
2.3. ELKH ARP-platform logikai architektúra
Jegyzet elhelyezéséhez, kérjük, lépj be.!
Hivatkozások
Jegyzet elhelyezéséhez, kérjük, lépj be.!
Hivatkozások
Jegyzet elhelyezéséhez, kérjük, lépj be.!
Hivatkozások
Jegyzet elhelyezéséhez, kérjük, lépj be.!
Hivatkozások
3. Összefoglalás
Jegyzet elhelyezéséhez, kérjük, lépj be.!
Hivatkozások
Jegyzet elhelyezéséhez, kérjük, lépj be.!
Hivatkozások
Jegyzet elhelyezéséhez, kérjük, lépj be.!
Hivatkozások
Jegyzet elhelyezéséhez, kérjük, lépj be.!
Hivatkozások
Jegyzet elhelyezéséhez, kérjük, lépj be.!
Hivatkozások
Jegyzet elhelyezéséhez, kérjük, lépj be.!
Hivatkozások
Jegyzet elhelyezéséhez, kérjük, lépj be.!
Hivatkozások
Jegyzet elhelyezéséhez, kérjük, lépj be.!
Hivatkozások
Jegyzet elhelyezéséhez, kérjük, lépj be.!
Hivatkozások
Jegyzet elhelyezéséhez, kérjük, lépj be.!
Hivatkozások
Jegyzet elhelyezéséhez, kérjük, lépj be.!
Hivatkozások
Jegyzet elhelyezéséhez, kérjük, lépj be.!


